【2025.9】ものづくり補助金の補助率はどのくらい?採択のポイントも紹介

「ものづくり補助金の補助率はどれくらいなのだろう」と疑問に思ったことはありませんか?
ものづくり補助金の補助率は1/2または2/3となっており、事業者の規模や特例の活用によって異なります。この記事ではものづくり補助金の補助率について詳しく解説します。ぜひ参考にしてください。
- ものづくり補助金の補助率についてわかる
- ものづくり補助金の補助率に関する注意点がわかる


補助率が高いものづくり補助金とは?
ものづくり補助金の補助率を確認する前に、まずはものづくり補助金とはどんな制度なのかを確認していきましょう。
補助率が高いものづくり補助金とは?
ものづくり補助金の概要
ものづくり補助金は、中小企業・小規模事業者の変革を支援する国の資金援助制度です。
この補助金制度の根幹となる考え方は、企業が長期間にわたって発生する規制や制度の変化に柔軟に対応できるよう、業務プロセスの効率化を実現する斬新な商品開発やサービス提供、さらには海外展開に向けた取り組みを財政的に支援することです。
支援の範囲は、これまでにない独創性を備えた製品・サービスの創出事業や、国際市場での顧客獲得を狙った事業展開に限定されています。こうした事業に欠かせない機械装置や設備の導入にかかる投資費用について、国が一定割合を負担します。
この政策の究極的な目標は、中小企業者等の経営効率向上を通じて、労働者の賃金水準を継続的に改善し、それによって日本経済全体の成長を促進することです。
限られた資金力で運営される中小企業にとって、新たな技術導入や市場参入への挑戦を可能にする重要な政策手段として位置づけられています。
ものづくり補助金は誰が使える?
ものづくり補助金は、中小企業や小規模企業者・小規模事業者が使うことができます。具体的には一定の従業員数以下または資本金以下となることで受け取ることが可能です。

大企業やみなし大企業でなければ、ものづくり補助金の対象になります。しかし、医療法人など対象にならない企業も存在するので、公募要領をしっかり確認しましょう。

ものづくり補助金を受け取ることは難しい?
ものづくり補助金は申請すれば誰もが受け取れる補助金ではありません。申請後、事務局の審査を受けてから採択された事業者のみが補助金を受け取ることができます。
その採択難易度を測ることは難しいですが、申請者のうちどれくらいの事業者が採択されたかを示す採択率を確認することで、申請難易度の指標の1つにすることはできるでしょう。
ものづくり補助金のこれまでの採択率は以下の通りです。
| 申請者数 | 採択者数 | 採択率 | |
| 1次 | 2,287 | 1,429 | 62.48% |
| 2次 | 5,721 | 3,267 | 57.11% |
| 3次 | 6,923 | 2,637 | 38.09% |
| 4次(一般型) | 10,041 | 3,132 | 31.19% |
| 4次(グローバル展開型) | 271 | 46 | 16.97% |
| 5次(一般型) | 5,139 | 2,291 | 44.58% |
| 5次(グローバル展開型) | 160 | 46 | 28.75% |
| 6次(一般型) | 4,875 | 2326 | 47.71% |
| 6次(グローバル展開型) | 105 | 36 | 34.29% |
| 7次(一般型) | 5,414 | 2,729 | 50.41% |
| 7次(グローバル展開型) | 93 | 39 | 41.94% |
| 8次(一般型) | 4,584 | 2,753 | 60.06% |
| 8次(グローバル展開型) | 69 | 27 | 39.13% |
| 9次(一般型) | 3,552 | 2,223 | 62.58% |
| 9次(グローバル展開型) | 61 | 24 | 39.34% |
| 10次(一般型) | 4,224 | 2,584 | 61.17% |
| 10次(グローバル展開型) | 70 | 28 | 40.00% |
| 11次(一般型) | 4,668 | 2,786 | 59.68% |
| 11次(グローバル展開型) | 76 | 31 | 40.79% |
| 12次(一般型) | 3,200 | 1,885 | 58.91% |
| 12次(グローバル展開型) | 56 | 22 | 39.29% |
| 13次(一般型) | 3,261 | 1,903 | 58.36% |
| 13次(グローバル展開型) | 61 | 24 | 39.34% |
| 14次 | 4,865 | 2,470 | 50.77% |
| 15次 | 5,694 | 2,861 | 50.25% |
| 16次 | 5,608 | 2,738 | 48.82% |
| 17次 | 629 | 185 | 29.41% |
| 18次 | 5,777 | 2,070 | 35.83% |
ものづくり補助金の採択率は徐々に低くなっている傾向にあり、最近では30%前後になっています。採択されるためには、明確な事業計画書や不備のない書類で申請するのが大切です。

ものづくり補助金の申請に必要な作業
ものづくり補助金を申請するには必要書類の生理や電子申請フォームの入力などの作業を行う必要があります。これらの作業は工数がかかるため、ものづくり補助金を申請する際はこのような作業の工数を確保できる体制を整える必要があります。
【2025年度】ものづくり補助金の補助率は?

ものづくり補助金の補助率はどれくらいなのか、最新の数値を確認していきましょう。
中小企業は1/2
ものづくり補助金の補助率は中小企業の場合は1/2です。例えば、600万円の設備投資を行う場合は300万円を補助してもらえることになります。ただし、あくまでも600万円全てが補助対象として認められた場合です。
小規模事業者とは数値が異なるので、一度自社は中小企業なのか、小規模事業者なのかを確認しておいても良いでしょう。
小規模企業・小規模事業者及び再生事業者の補助率は2/3
中小企業とは異なり、小規模企業・小規模事業者及び再生事業者であればその補助率は2/3となっています。つまり、600万円の設備投資をする場合は400万円を補助してもらえることになります。

補助上限額も従業員数で決まる
補助率の他に、補助上限金額も設定されています。
製品・サービス高付加価値化枠
| 従業員数 | 補助上限金額 (補助下限額100 万円) |
| 5人以下 | 750 万円 |
| 6~20人 | 1,000 万円 |
| 21~50 人 | 1,500 万円 |
| 51 人以上 | 2,500 万円 |
グローバル枠
| 補助上限金額 (補助下限額100 万円) |
| 3,000万円 |
補助上限金額は、上記のように従業員数で決定します。自社はどれくらい補助金を受け取ることができそうか、ぜひシュミレーションしてみてください。
ものづくり補助金の補助率が2/3になる再生事業者とは?

ものづくり補助金の補助率は小規模企業者・小規模事業者であれば2/3、それ以外であれば1/2と説明してきましたが、例外的に再生事業者と呼ばれる事業者は規模に関わらず補助率が2/3となります。
ものづくり補助金の補助率が2/3になる再生事業者とは?
再生事業者とは?
ものづくり補助金における「再生事業者」とは、経営再建に取り組む中小企業に対する特別な支援対象者のことです。
この制度では、中小企業再生支援協議会などの公的機関から経営再建の支援を受けている企業が対象となります。具体的には、応募時点で再生計画を策定中の企業、または過去3年以内に再生計画が成立した企業が該当します。
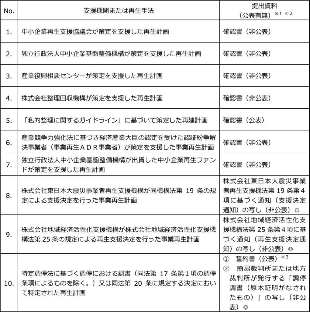
支援機関には、中小企業再生支援協議会、中小企業基盤整備機構、産業復興相談センター、整理回収機構などがあり、これらの機関が策定支援した再生計画や、私的整理ガイドラインに基づく再建計画、事業再生ADR制度による事業再生計画などが対象となります。
この枠組みにより、経営困難に直面しながらも事業再生に向けて努力している中小企業が、ものづくり補助金を活用して設備投資を行い、経営の立て直しと競争力強化を図ることが可能になります。
再生事業者が提出する必要のある書類
再生事業者として申請する事業者は、通常の提出書類に加えて、「再生事業者に係る確認書」という書類を提出する必要があります。具体的には以下の資料が該当します。

どのように再生計画を作成したかによって提出する書類の作成方法は異なってくるので、ものづくり補助金の公式サイトから別紙4の再生事業者の定義についてという書類を一度確認すると良いでしょう。
ものづくり補助金の補助率に関する注意点

以下では、ものづくり補助金の補助率について知っておくべきポイントを紹介します。
ものづくり補助金の補助率に関する注意点
誤った補助率で申請すると不採択になる可能性も
ものづくり補助金は応募する枠や従業員数によって補助率が1/2または2/3となりますが、事業計画書を作成する際に、誤った補助率を適用してしまうと不採択となってしまいます。そのため、ものづくり補助金への申請を検討している場合は自分がどの補助率が適用されるのかを必ず確認するようにしましょう。
補助事業実施期間終了までに労働者数が変わると補助率が変わることも
ものづくり補助金の通常枠では、労働者数が一定以下である企業・事業者の補助率は2/3でしたが、補助事業実施期間中に労働者数が増加してその基準を超えてしまった場合、実際に受け取れる補助金の補助率は、1/2が適用されてしまいます。

補助率の高いものづくり補助金に採択されるためのポイント

では、補助率も高くお得なものづくり補助金に採択されるにはどのようにすべきでしょうか。以下で解説します。
ものづくり補助金に採択されるためのポイント
審査項目を押さえた事業計画書を作成する
ものづくり補助金は、提出する事業計画書に基づいて審査されます。その事業計画書が、公募要領に記載されている審査項目を満たしているかが採択の可否を分ける重要なポイントです。事業計画書を作成したら、審査項目を満たすことができているかを一度確認するようにしましょう。
加点項目を提出する
ものづくり補助金では、追加書類を提出することによって加点を得ることができます。この加点項目をとることで採択率を大幅に向上させることが可能です。例えば加点項目を2点追加した場合は、加点項目がひとつもない時よりも採択率が2倍であることは公式ホームページのデータからわかります。
専門家に支援を依頼する
採択率を上げるために最も有効なのが、補助金の申請支援を行っている事業者に支援を依頼することでしょう。支援を依頼することで、客観的で質の高い事業計画書を作成してもらうことができますし、煩雑な申請手続きをサポートしてもらうことができます。
実際に、自身で事業計画書を作成した事業者よりも支援者がいた事業者のほうが採択率が高くなっているので、ものづくり補助金の採択率をできるだけ高めたいと考えているようであれば支援を依頼するという選択肢を検討してみると良いでしょう。

ものづくり補助金の補助率についてわからないことがある肩はぜひ株式会社補助金プラスへ
ものづくり補助金の補助率は複雑で、中小企業や特定の業種によって異なる設定となっています。自社の場合はどの補助率が適用されるのか、また実際にどの程度の補助金が受けられるのか疑問に思う事業者様は多いでしょう。こうした制度の理解に時間を費やしていると、本来の事業活動に集中できなくなってしまいます。
株式会社補助金プラスでは、事業者様の業種・規模・事業内容に応じた適切な補助率を詳しく説明し、実際の補助金額の算出まで明確にサポートします。経験豊富な専門家が複雑な制度をわかりやすく解説し、事業計画書の作成から申請手続きまで一貫してサポートしています。
これまでの採択率は90%以上という実績があり、補助金制度に関する疑問や不安を確実に解消できます。オンライン対応により全国の事業者様にサービスを提供しており、ものづくり補助金以外の補助金についてもご相談可能です。補助率について疑問をお持ちの事業者様は、初回無料相談を実施中の株式会社補助金プラスまでお気軽にお問い合わせください。
まとめ
この記事では、ものづくり補助金の補助率について解説してきました。ものづくり補助金の補助率は事業者の従業員数や応募する枠によって異なるので、この記事を参考に一度確認してみてくださいね。



